北京考试报讯(记者 孙梦莹) 2022年北京城市学院艺术类拟招生专业有表演、音乐表演、舞蹈表演、播音与主持艺术、广播电视编导、摄影、影视摄影与制作、书法、航空服务艺术与管理、戏剧影视美术设计、文物保护与修复、工艺美术、动画(日语国际课程班)、设计学类等16个。这是记者从北京城市学院了解到的。
学校美术类专业使用统考成绩。报考非美术类专业的北京考生要参加校考。在考试时间不冲突的情况下,考生可同时报考北京城市学院多个专业,分别参加各专业的校考(专业加试)并获得校考(专业加试)成绩。同一专业限考一次。
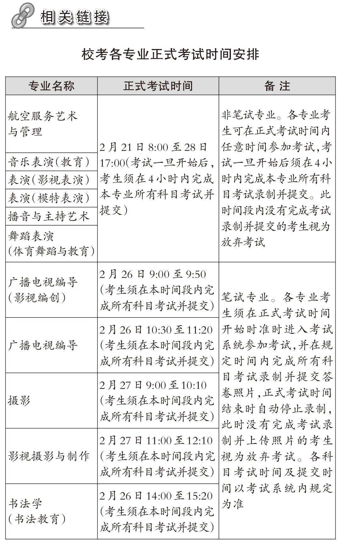
北京城市学院招办负责人提醒考生,要认真阅读校考(专业加试)安排,确定考试内容、时间、方式,准备考试用品,认真参加考试。
校考(专业加试)各专业考试内容及要求均以核心素养及核心能力为主要考查选拔标准。考生要参考《2022年北京城市学院艺术类招生分专业考试方案》,按照各专业考试方案规定着装,准备考试场地、用具等,违反者取消考试资格。学校2022年艺术类专业校考(专业加试)将采用线上考试平台“小艺帮”APP完成考试并上传的方式进行考核,不再组织现场考试。校考报名时间为1月15日至2月14日。考生要在此时间段内登录“小艺帮”APP报名缴费。报名缴费成功后,无论是否参加考试均不退费。报名考试费标准是每专业180元/人。模拟考试时间是2月16日至17日。除题目外,模拟考试其他流程与正式考试完全一致,有严格的考试时间、次数限制。考生要在规定时间内参加并完成模拟考试。模拟考试视频也可提交,但不作为评分依据。因未参加模拟考试而导致正式考试失败的,后果由考生本人承担。系统中另有考前练习,且不限时间不限次数,不需要提交录制视频,考生可反复练习,但考前练习不可替代模拟考试。考生要认真对待模拟考试,熟悉考试流程,以便顺利完成正式考试。
学校招办负责人提醒,模拟考试与正式考试时,每个科目开始录制视频前均需进行人脸验证,不能化浓妆、戴美瞳,头发不要遮挡额头和耳朵等,验证时调整好光线,避免出现高曝光等情况,保证人脸清晰,以防人脸识别失败,浪费考试时间。


 
            




 京公网安备 11040202430156号
京公网安备 11040202430156号